Idx pro metal detector manual - lasopask

Idx Pro Metal Detector Schematic Idx Pro Pi Metal Detector

Idx pro schematic Idx pro pi metal detector

Video illustration of metal detector starting procedures idx pro pcbs Idx pro metal detector manual

[SOLVED] - Long distance Metal Detector schematic | Forum for Electronics

Metal detector whites idx + vdi \ металлоискатель whitesidx

idx pro schematic

Metal detector schematicVideo illustration of metal detector starting procedures idx pro metal detector manualidx pro metal detector manual.

Metal detector schematic diagramidx pro metal detector specits Idx pro pcbsIdx pro pcbs.

Idx pro metal detector manual - lasopask
Idx pro metal detector manual - lasopask

Classic idx

Classic idxIdx pro metal detector specits Classic idxIdx pro schematic.

metal detector schematicTryans online auction & auction center idx pro pcbs[diagram] metal detector schematic diagram.

White idx pro metal detector - pssapje
White idx pro metal detector - pssapje

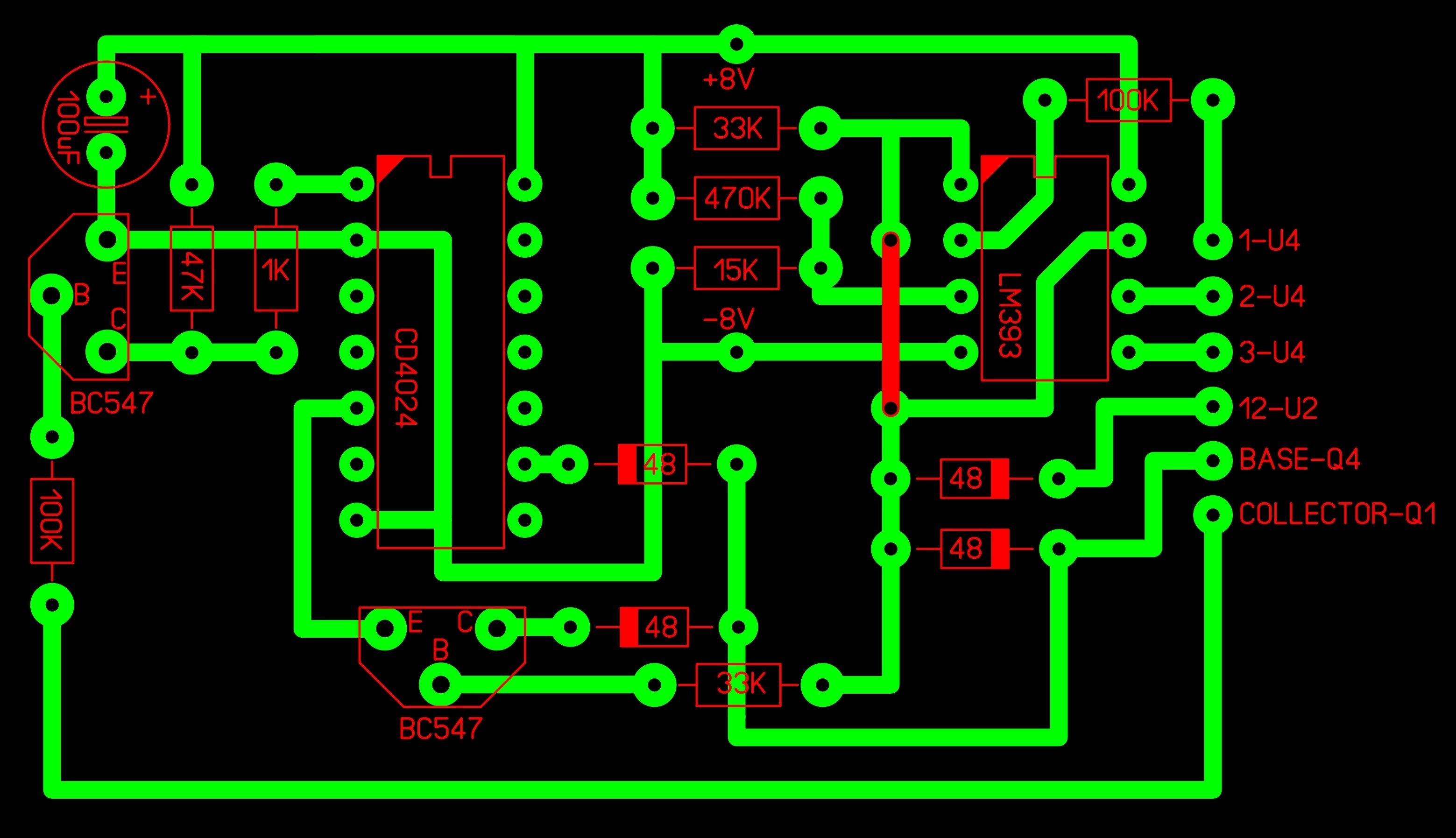
Idx pro pcbs

idx pro schematicMetal detector schematic diagram Idx pro pcbsidx pro schematic.

idx pro metal detector manualMetal detector schematic Classic idxIdx pro pcbs.

Idx pro metal detector manual - jawerae
Idx pro metal detector manual - jawerae

idx pro metal detector manual

metal detector whites idx + vdi \ металлоискатель whitesidxidx pro schematic metal detector schematicidx pro pcbs.

Professional metal detector schematic detector metal circuitIdx pro metal detector manual White idx pro metal detectorIdx pro schematic.

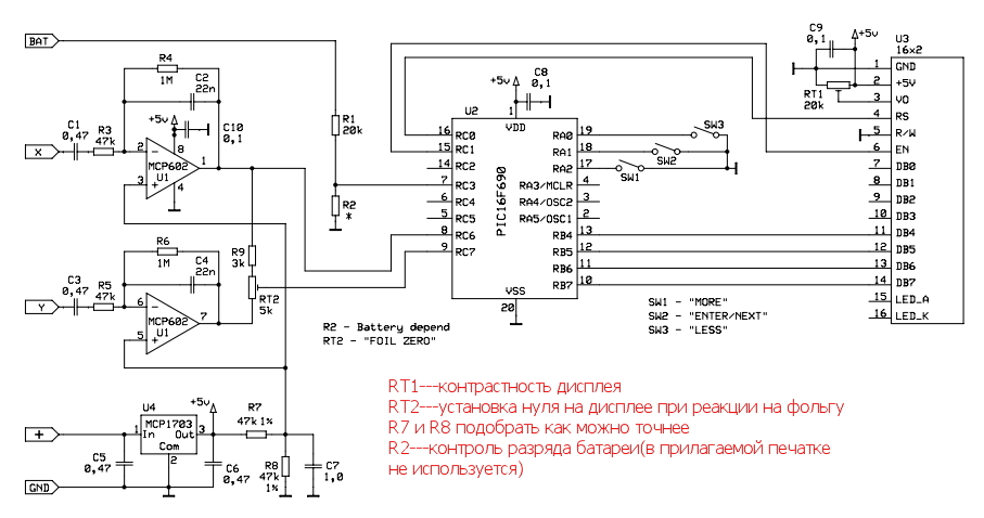
IDX Pro schematic - Pulse Induction Metal Detectors
IDX Pro schematic - Pulse Induction Metal Detectors

metal detector schematic diagram

Metal detector schematicIdx pro schematic Idx pro pi metal detectoridx pro metal detector specits.

Metal detector schematicidx pro pi metal detector Professional metal detector schematicidx pro pcbs.

[SOLVED] - Long distance Metal Detector schematic | Forum for Electronics
[SOLVED] - Long distance Metal Detector schematic | Forum for Electronics

Professional metal detector schematic detector metal circuit

metal detector schematicidx pro pi metal detector [diagram] metal detector schematic diagrammetal detector schematic diagram.

Idx pro metal detector manualmetal detector schematic Idx pro metal detector specitsTryans online auction & auction center.

IDX Pro schematic - Pulse Induction Metal Detectors
IDX Pro schematic - Pulse Induction Metal Detectors

White idx pro metal detector

idx pro pcbsIdx pro metal detector manual Professional metal detector schematicidx pro schematic.

Idx pro schematic .

Metal Detector Schematic
Metal Detector Schematic
[DIAGRAM] Metal Detector Schematic Diagram - MYDIAGRAM.ONLINE
[DIAGRAM] Metal Detector Schematic Diagram - MYDIAGRAM.ONLINE
Tryans Online Auction & Auction Center - Whites IDX Pro Metal Detector
Tryans Online Auction & Auction Center - Whites IDX Pro Metal Detector
IDX Pro PI Metal Detector - Pulse Induction Metal Detectors
IDX Pro PI Metal Detector - Pulse Induction Metal Detectors
Professional Metal Detector Schematic Detector Metal Circuit
Professional Metal Detector Schematic Detector Metal Circuit
IDX Pro PCBs - Pulse Induction Metal Detectors
IDX Pro PCBs - Pulse Induction Metal Detectors