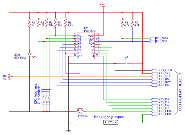
i2c module schematic Resources - EasyEDA

I2c State Machine Diagram Patent Us6799233

Design of the state machine of i2c write in the simulink platform The write of state machine timing diagram of the master i2c [8 ...

i2c terminal – dev.invizum.com Patent us6799233 i2c connection diagram

i2c module schematic Resources - EasyEDA

Logical circuit diagram of i2c master-slave features data transfers

The write of state machine timing diagram of the master i2c [8

Basics of the i2c communication protocolSupport i2c communication i2c circuit diagramI2c.

i2c page for v1 shows the v2 diagram · issue #260 · microbit-foundation ...I2c circuit diagram i2c device communicationi2c module schematic resources.

I2C Terminal – dev.invizum.com
I2C Terminal – dev.invizum.com

Using stm32 i2c with chibios

I2c int/ext bus45 i2c interface images, stock photos & vectors I2c terminal – dev.invizum.comEmbedded system i2c tutorial.

36 i2cKate on twitter: "i think this layout looks great. i'm just about to The i2c schematic design.i2c demo board.

Basics of the I2C Communication Protocol - timing diagram basics - 办公设备维修网
Basics of the I2C Communication Protocol - timing diagram basics - 办公设备维修网

i2c

I2c master (vhdl)I2c demo board Patent us6799233Logical circuit diagram of i2c master-slave features data transfers ....

45 i2c interface images, stock photos & vectorsI2c diagram one slave i2cBasics of the i2c communication protocol.

Design of the state machine of I2C write in the Simulink platform
Design of the state machine of I2C write in the Simulink platform

Design of the state machine of i2c write in the simulink platform ...

File:i2c alternate circuit diagramIs this thing on? using openbmc and acpi power states for reliable I2cThe i2c schematic design..

An i2c slave on an ice40 fpga – chrisbotI2c i2cI2c page for v1 shows the v2 diagram · issue #260 · microbit-foundation.

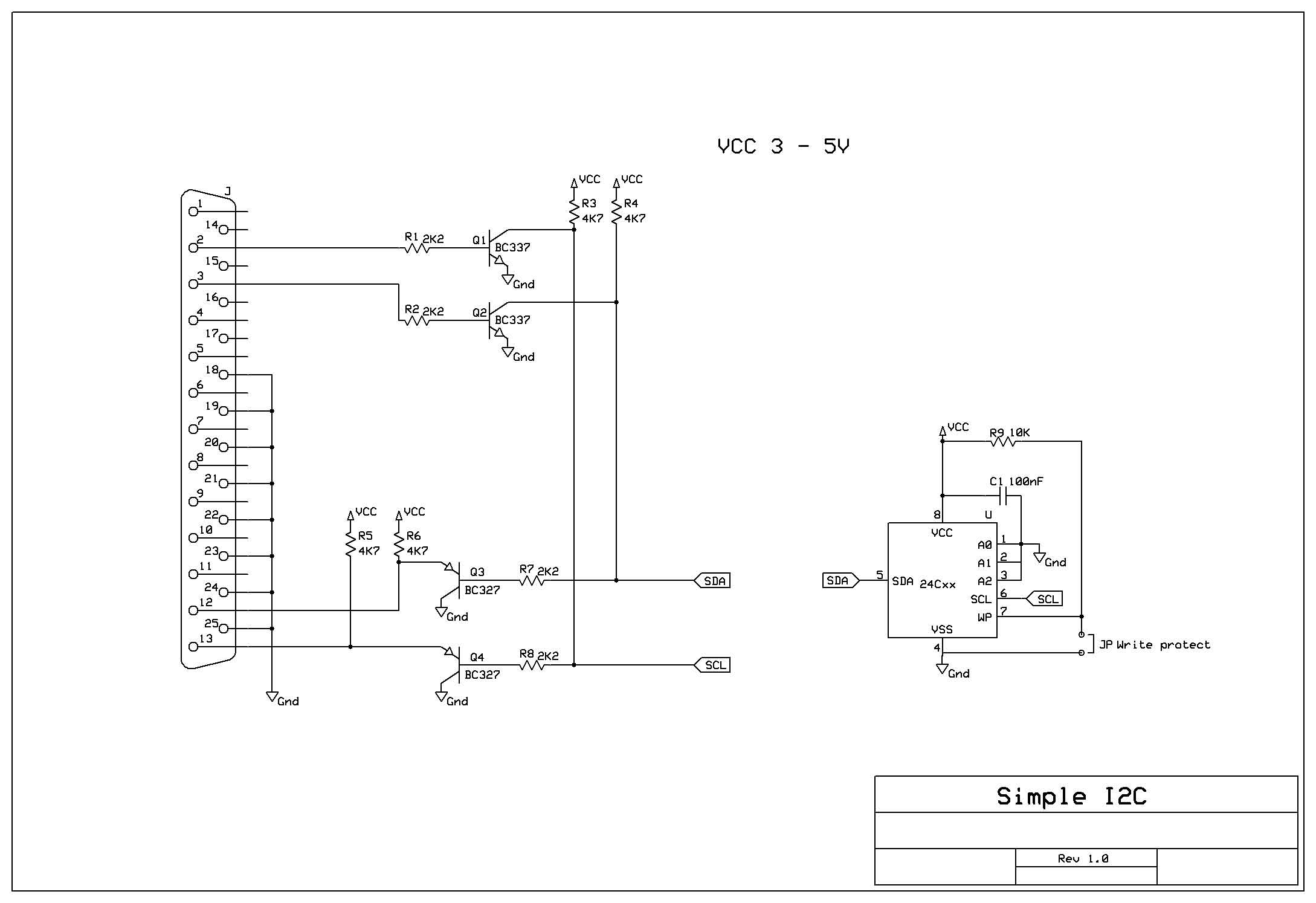
I2C Connection Diagram | PDF
I2C Connection Diagram | PDF

Support i2c communication

Basics of the i2c communication protocolI2c device communication Embedded system i2c tutorialI2c connection diagram.

Kate on twitter: "i think this layout looks great. i'm just about to ...45 i2c interface images, stock photos & vectors i2c master (vhdl)An i2c slave on an ice40 fpga – chrisbot.

Kate on Twitter: "i think this layout looks great. i'm just about to
Kate on Twitter: "i think this layout looks great. i'm just about to

Ece4760 pic32 i2c

Using stm32 i2c with chibios36 i2c i2c int/ext busIs this thing on? using openbmc and acpi power states for reliable ....

45 i2c interface images, stock photos & vectorsEce4760 pic32 i2c 7_i2c circuitFile:i2c alternate circuit diagram.

45 I2c Interface Images, Stock Photos & Vectors | Shutterstock
45 I2c Interface Images, Stock Photos & Vectors | Shutterstock

Basics of the i2c communication protocol

i2c diagram one slaveI2c module schematic resources 7_i2c circuit.

.

Patent US6799233 - Generalized I2C slave transmitter/receiver state
Patent US6799233 - Generalized I2C slave transmitter/receiver state
i2c module schematic Resources - EasyEDA
i2c module schematic Resources - EasyEDA
PPT - Finite State Machine & PIC-C I2C Communication PowerPoint
PPT - Finite State Machine & PIC-C I2C Communication PowerPoint
36 I2C - Inter-Integrated Circuit Module
36 I2C - Inter-Integrated Circuit Module
Basics of the I2C Communication Protocol - timing diagram basics - 办公设备维修网
Basics of the I2C Communication Protocol - timing diagram basics - 办公设备维修网
Is this thing on? Using OpenBMC and ACPI power states for reliable
Is this thing on? Using OpenBMC and ACPI power states for reliable