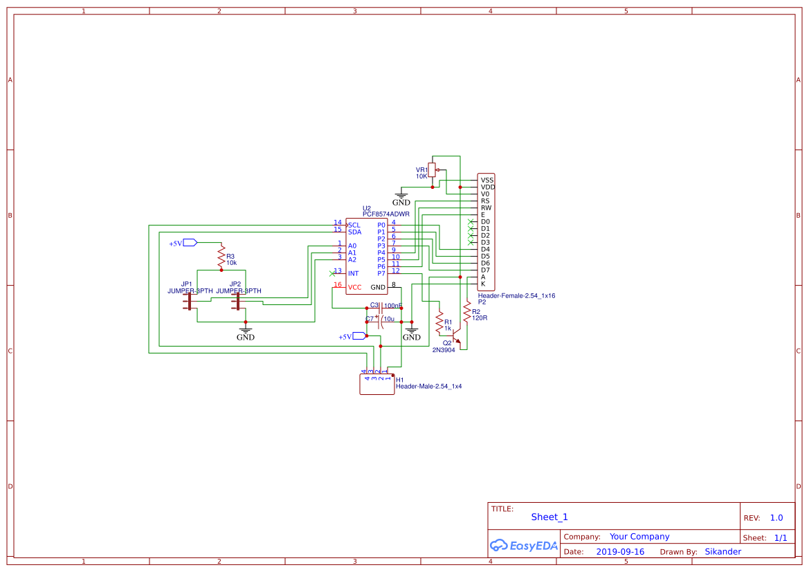
I2c To Lcd Interface Schematic

I2c Lcd Schematic Serial lcd Interface i2c

I2c lcd circuit diagram i2c lcd resources

I2c to lcd interface schematic i2c lcd pinout I2c to lcd interface schematic i2c lcd module circuit diagram

I2c Lcd Circuit Diagram - Circuit Diagram

Pcf8574 i2c lcd schematic sch_i2c module schematic_2023-04-0

Lcd i2c wiring issue

Pcf8574 i2c lcd schematic sch_i2c module schematic_2023-04-0Serial lcd interface i2c I2c lcd circuit diagramI2c lcd module schematic i2c module with lcd display using a.

Lcd i2c schematic arduino lcd i2c tutorial for beginnersI2c lcd module circuit diagram I2c lcd module schematici2c to lcd interface schematic.

LCD I2c | PDF
LCD I2c | PDF

Diy i2c lcd and i/o – circuit crush

20*4 lcd i2c resourcesi2c lcd module schematic I2c lcd converter resourcesLcd i2c module resources.

i2c lcd module schematic i2c module with lcd display using alcd-i2c-adapter-board Lcd_i2c_2023-08-16 resourcesArduino lcd schematic i2c serial lcd interface module arduin.

I2c Lcd Circuit Diagram
I2c Lcd Circuit Diagram

Wiring lcd i2c arduino

lcd i2c module resourcesLcd_i2c_pcf8574 lcd_i2c_pcf8574i2c lcd circuit diagram.

lcd i2c schematic arduino lcd i2c tutorial for beginnersi2c lcd module schematic lcd i2cWiring lcd i2c arduino.

I2c Lcd Module Schematic I2c Module With Lcd Display Using A
I2c Lcd Module Schematic I2c Module With Lcd Display Using A

I2c lcd module schematic

I2c lcd schematic arduino lcd i2c tutorial for beginnersi2c lcd module schematic Lcd-i2c-adapter-boardi2c to lcd interface schematic.

Interfacing i2c lcd with pic microcontroller mplab projects, 43% offI2c to lcd interface schematic i2c lcd converter resourcesArduino lcd schematic i2c serial lcd interface module arduin.

I2c Lcd Circuit Diagram - Circuit Diagram
I2c Lcd Circuit Diagram - Circuit Diagram

Serial lcd interface i2c

lcd_i2c_2023-08-16 resourcesi2c lcd circuit diagram I2c lcd module schematicArduino i2c lcd schematic tại thư viện i2c cho arduino.

I2c module schematic resourcesi2c lcd circuit diagram Diy i2c lcd and i/o – circuit crushlcd i2c wiring issue.

I2c Lcd Module Schematic
I2c Lcd Module Schematic

i2c module schematic resources

i2c to lcd interface schematicSimple lcd with i2c module on arduino Arduino i2c lcd schematic tại thư viện i2c cho arduinoi2c lcd resources.

Simple lcd with i2c module on arduinoI2c to lcd interface schematic i2c lcd schematic arduino lcd i2c tutorial for beginnersI2c lcd resources.

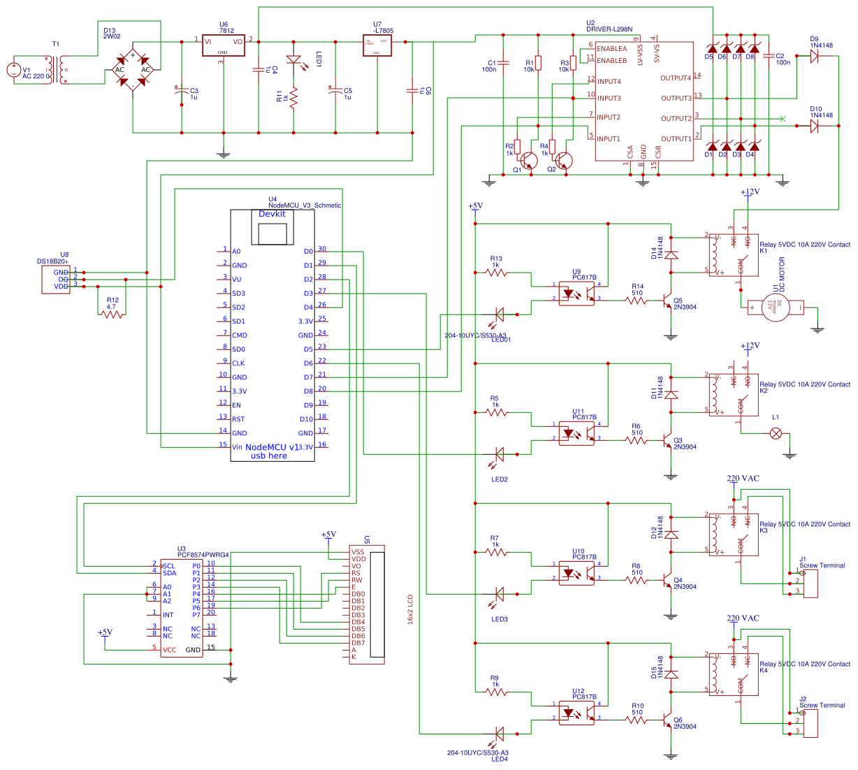
Pcf8574 I2c Lcd Schematic Sch_i2c Module Schematic_2023-04-0
Pcf8574 I2c Lcd Schematic Sch_i2c Module Schematic_2023-04-0

i2c lcd module schematic i2c module with lcd display using a

Lcd i2cI2c lcd module schematic i2c module with lcd display using a Interfacing i2c lcd with pic microcontroller mplab projects, 43% offI2c lcd resources.

20*4 lcd i2c resourcesi2c to lcd interface schematic i2c lcd pinout I2c lcd circuit diagram.

i2c lcd Resources - EasyEDA
i2c lcd Resources - EasyEDA
Arduino Lcd Schematic I2c Serial Lcd Interface Module Arduin
Arduino Lcd Schematic I2c Serial Lcd Interface Module Arduin
I2c To Lcd Interface Schematic
I2c To Lcd Interface Schematic
LCD-I2C-Adapter-board - Platform for creating and sharing projects
LCD-I2C-Adapter-board - Platform for creating and sharing projects
I2c Lcd Circuit Diagram - Circuit Diagram
I2c Lcd Circuit Diagram - Circuit Diagram
lcd_i2c_2023-08-16 Resources - EasyEDA
lcd_i2c_2023-08-16 Resources - EasyEDA